上古卢氏源流新考
——来源:浙江卢氏源流研究会
但凡一个有积淀的姓氏都将伴随着跌宕起伏的发展历程,姓氏源流研究就是探寻其来龙与去脉并继往开来的工作。
卢氏的起源历来被公认为“姜姓高氏”一说,但随着上世纪以来是考古工作的广泛开展,关于“卢氏”起源更多的信息被发现和论证,这让“卢氏”的历史从西周中期至少向前推进了一千年至殷商早期,这不仅是考古界的重要收获,更是我们广大卢氏后裔和卢氏源流工作人员的一大幸事。而论及卢氏起源,有几个关键词是我们始终无法绕开的:尊卢氏、卢方、卢戎、卢邑、卢氏县、卢子国等等。这些有的是部落名,有的是地名,他们之间有怎样的联系,他们又是怎样构成了卢氏的起源与播迁,这是研究卢氏起源的关键所在。接下来我将结合史料和专家论断对卢氏的演变展开论述。
一、远古时期
“尊卢氏”,三皇五帝时期的一支部落,与容成氏、祝融氏、神农氏等同时存在。《风俗通义·佚文》中云:“尊卢氏,太昊之世侯者。”又如:“昔者容成氏、大庭氏、伯皇氏、中央氏、栗陆氏、骊畜氏、轩辕氏、盒胥氏、尊卢氏、祝融氏、伏牺氏、神农氏、当是时也,民结绳而用之”。或为当是部落联盟时的帝王之一,陆德明释文引司马彪云:“此十二氏皆古帝王。”《云笈七签》卷二云:“人皇之后,而有尊卢。”《汉书》中将尊卢氏与沌浑氏、昊英氏、有巢氏、朱襄氏一起被封为仁人,在古今人物表中归于上中之例。
因此我们可以发现,其实早在远古时期即有了带“卢”字样的尊卢氏部落,并且应该是一个非常有势力的部族。那么尊卢氏的活动范围又在哪呢?《蓝田县志》:“宗卢氏继之,亦曰尊卢氏,传五氏。治九十余载,都于鸿卢水。”鸿卢水位于今三门峡的卢氏县境内。结合其他考古资料活动范围基本可划在潼关以东,黄河以南,伏牛山以北的豫西平原地区。而后又随着部族的迁徙至秦岭一带,故《长安县志》:“蓝田灞水谷西有尊卢氏冢。”至此,“尊卢氏”这个名词突然就消失在了历史的长河中。而关于卢氏的再次出现则是在近一千年后的殷商时期。
二、殷商时期
1976年殷墟妇好墓出土了一个大玉戈,铭文云:“卢方剐入戈五”意思是卢方首领剐向商王朝进贡五件玉戈。妇好是商王武丁的妻子,这件玉戈铭文证实了一个事实,至少在武丁时代,卢方已经臣服于殷,并保持了比较友好的关系。武丁以后,又经历了祖庚、祖甲、廪辛三朝。
《小屯南地甲骨》第667片记载:“卢方白(伯)漅…王派?大吉”意思是卢方国的首领漅和商结成了永久的联盟。
另据《甲骨文合集》第28095片记载:“卢白(伯)漅其彳止(延)乎乡(飨)”,大意是卢方国的首领漅参加了商王的宴席。以上是康丁的卜辞,“白”通“伯”即代表卢方被封“伯”爵位。这些都表明着此时的卢方与商王朝关系尚好的证据。
但不久之后事情发生了急剧的转折,根据出土的甲骨文上世纪七十年代我国著名的历史学家郭沫若和古文字学家于省吾考释中得知,就在康丁(武丁之孙)之世,“卢方”的首领“漅”同氐方、羌方部落的首领被殷王朝所杀,作了祭祀中的“人牲”,自此之后双方交恶。但卢方毕竟势单力薄,很可能没有力量公开反抗,关系疏远,所以甲骨文中最后出现“卢方”二字是在武乙(康丁之子)的卜辞中,而后就再没有出现。
约六十年后,公元前1046年,卢方国同其他七国追随周武王伐纣大军,史称“牧誓八国”。《尚书·牧誓》王曰:“嗟!我友邦冢君,御事:司徒、司马、司空,亚旅、师氏,千夫长、百夫长,及庸,蜀、羌、髳、微、卢(《史记》引作䋆)、彭、濮人。称尔戈,比尔干,立尔矛,予其誓。”
“卢方”既是西周的盟邦,当在西方,且距西周不远。可是关于“卢方”的地望,历来的专家都有着不同看法,莫衷一是。
1、认为在汉水流域的。孙星衍《尚书今古注疏》云:“卢者,春秋左氏桓十三年云,楚屈瑕伐罗,罗与卢戎两军之,大败之。杜注云,卢戎,南蛮。”后刘文淇在《春秋左氏传旧注疏证》、陈槃在《春秋大事表列国爵姓及存灭表撰异》中都对文十六年,楚伐庸,“自卢以往”作过考证,认为此“卢”在今鄂北省南漳县东五十里之中卢镇。
2、认为在西南,《正义》引《括地志》云:“房州竹山县及金州,古庸国。益州及巴、利等州,皆古蜀国。陇右岷、洮、丛等州以西,羌也。姚府以南,古髳国之地。戎府之南,古微、卢、彭三国之地。濮在楚西南。”
3、认为在西北泾河流域上游,《史记》《集解》引孔安国曰:“八国皆蛮夷戎狄。羌在西蜀叟。髳、微在巴蜀。卢、彭在西北。庸、濮在江汉之南。”后曹定云在《殷代的卢方》一文中认为“卢方”位于甘肃灵台白草坡一带,白草坡墓地主人“潶伯”即卢方首领。
4、认为在河南洛水之域的卢水,孙华在《卢族西迁与彝族关系考》一文中,从卢族活动的地域以及卜辞分析,并史书上将卢人与氐、羌并举以及将卢水与淅水并举的情况,认为“卢方”地望应位于河南卢氏县一带。
三、西周时期
1986年安康出土西周中期青銅器《史密簋》,其銘曰:“惟十又二月,王令师俗、史密曰:东征,敆南夷。卢、虎会杞夷、舟夷,雚,不折,广伐东国… …”铭文记载了“南夷”卢、虎、杞夷、舟夷等国入侵东国,周王命师俗、史密东征和东征的作战实况。
这是继武王伐纣后西周时期唯一有关“卢方”的记载,而此卢与彼卢是否一回事现在没有十分确切的答案。但从金文中有几点值得肯定:1、卢方与虎方一起出现,被称为南夷之国;2、卢方至迟在西周中晚期已反叛周王室。
卢方与虎方既然同属于南夷集团,其大致地望便可推测。《南淮夷名称·军事考》一文中指出,南夷与南淮夷是不同的两大邦国集团。西周金文显示,属于南夷集团的噩国,在今随州市与鄂城市之间,汉水下游。而文献所谓南夷者,多指江汉流域诸国,如楚国。此外学界对《史密簋》的相关研究也基本持“卢方、虎方”为西南之国,乃位于鄂西靠山襄樊一带。结合上文,西周中期反叛周王室的“卢方”地望位于汉水流域较为可能。
四、东周(春秋战国)时期
终西周一朝“卢方”显为史著,但进入东周济南、鄂北、豫西三支卢氏几乎同时出现,并被迫卷入列强竞争兼并的浪潮中,在大国之间的夹缝中苦求生存。此时的“卢方”与武王伐纣时的“卢方”相去已三百余年,哪个才是真正的“卢方”地望所在早已难辨真伪。但从诸多线索来分析,我们可以推测两周之“卢”原属“戎”这样的少数民族,他们以狩猎、战争、资源交易维生,而不是固定居住,所以其生活范围较广,依据时代早晚在不同地区形成部落、城邦也是极有可能的。此外“卢方”原属“伐纣”有功之盟邦,同样不排除有部分卢人被分封于异地的情况。
1、济南之卢
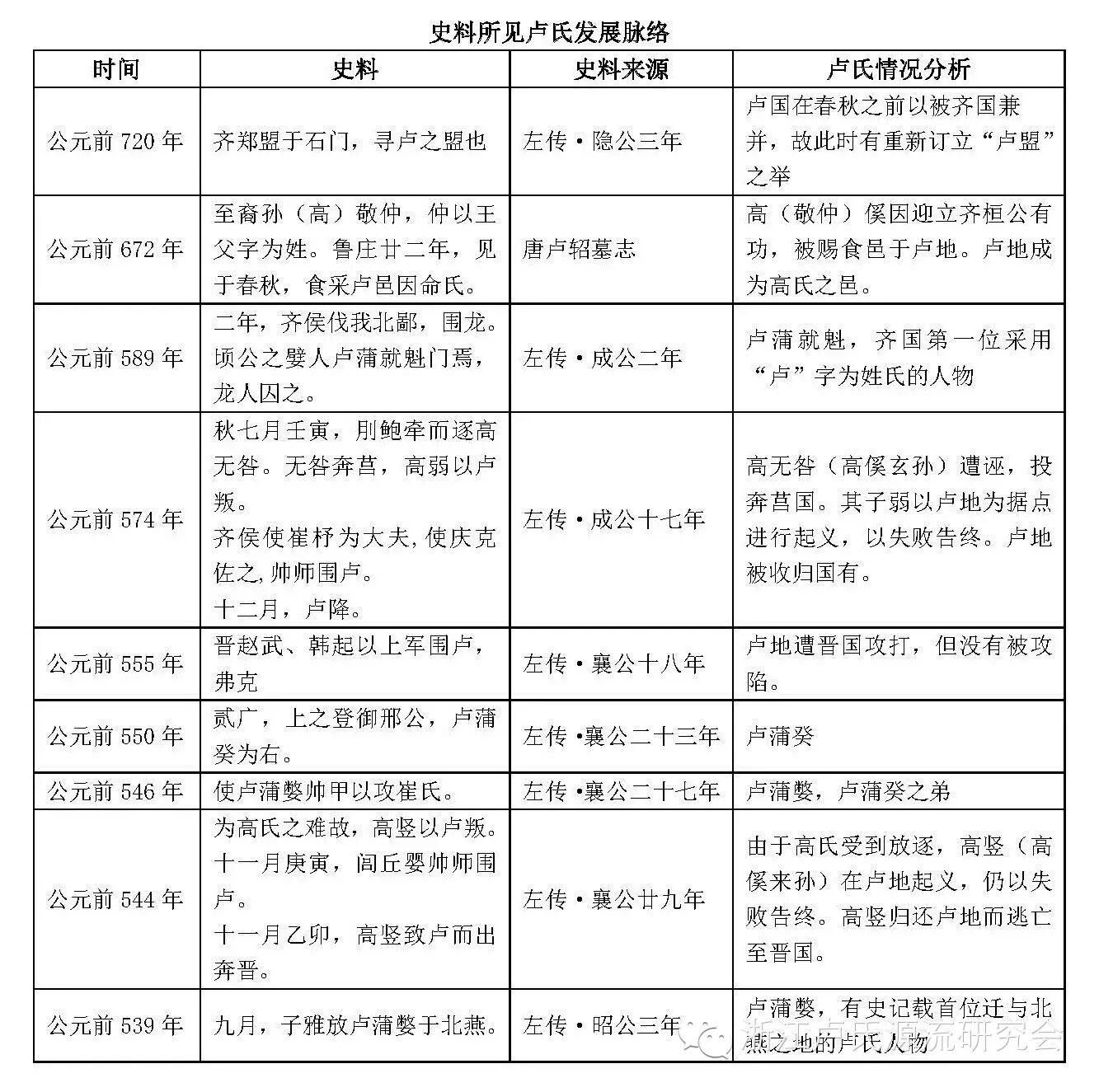
《左传·隐公三年》“齐郑盟于石门,寻卢之盟也”杜预注:“卢盟在春秋前。卢,齐地,今济北卢县故城。”又《方舆纪要》载:“卢城在长清县西南二十五里。”《世本·氏姓篇》:“卢氏,齐公族高傒,食采于卢,因姓卢氏。”《路史·国名纪一》:“卢,姜姓,后封。今齐之卢城。汉县,有卢水。”
济南长清之卢以及食采卢邑的高傒,素来被视为卢氏正宗的起源地和始祖,但殊不知周礼采邑制度,仅仅是让某人享用某地的赋税权益,也许连本人都可以不需要前往该地。所以“采邑”绝不等同于“肇氏”。而同时代的“卢蒲氏”则更加值得我们关注,《通志·氏族略》记载:“卢蒲氏,出自桓公,亦为卢氏,皆齐之卢也。望范阳”。

2、鄂北之卢
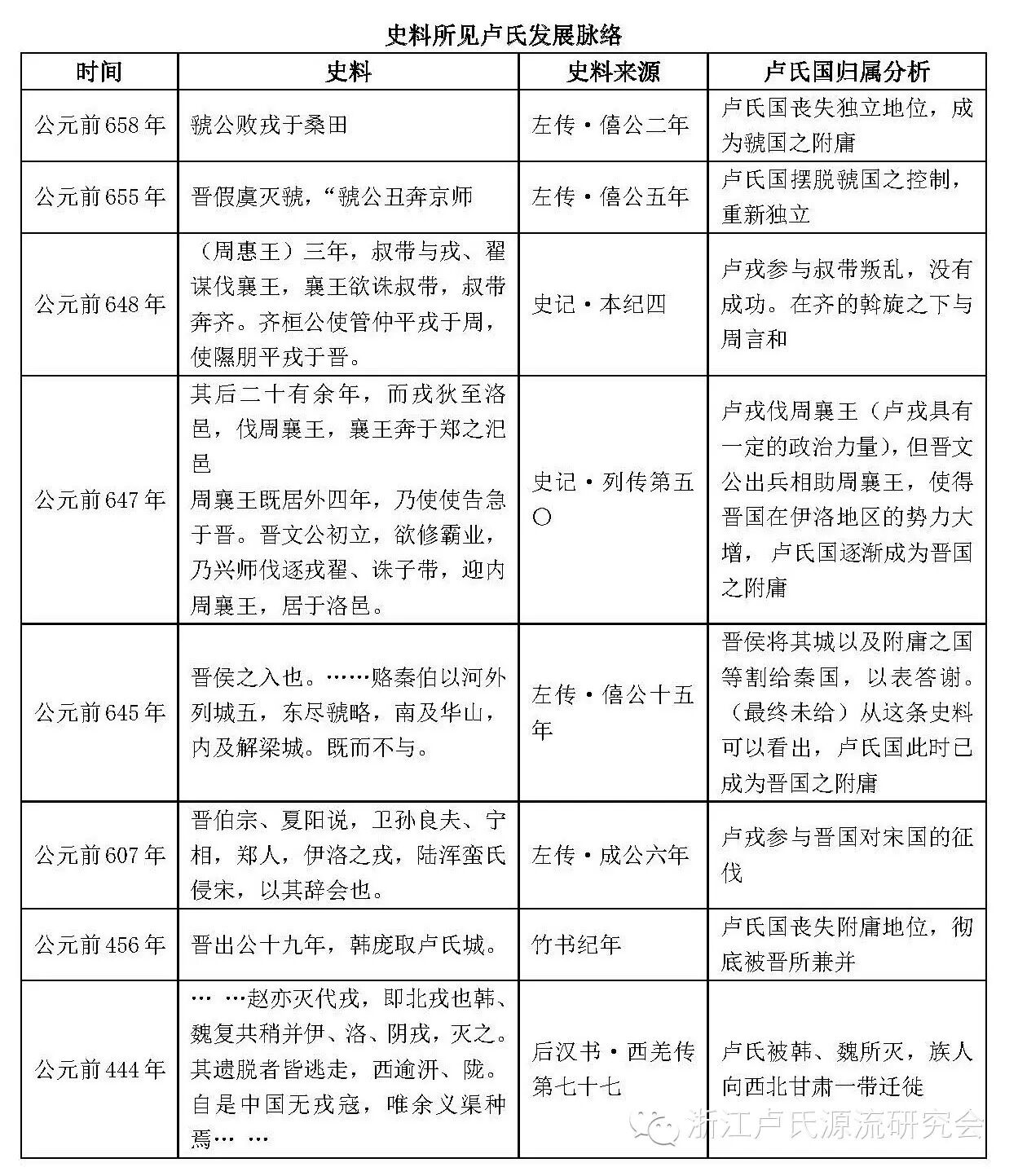
《史记·周本纪·正义》引《括地志》记载:“房州竹山县及金州,古卢国也。”古房州即今鄂北上庸县和陕西安康县一带,其地与南漳相邻,又据《读史方舆纪要》卷七九,南漳县条记载:“在南漳县东北部五十里有中庐城,为春秋时卢戎国。”《姓考》说:“罗国,即房州地,后灭于楚,以国为氏。”可得,与罗国毗邻并被楚国吞并的卢戎国即为鄂北之卢,今鄂北省南漳县中卢镇。
关于鄂北之卢戎国的覆灭《国语·周语中》有这样的记载“周大夫富辰谏周襄王说:“昔鄢之亡也由仲任,密须由伯姞,郐由叔妘,聃由郑姬,息由陈妫,邓由楚曼,罗由季姬,卢由荆妫,是皆外利离亲者也。”文中大义是指大夫富辰劝解周襄王不要以狄人的女子为王后,这样容易使外人得益而离弃亲族,并类举。其中关于卢国的灭亡提到是由于卢国嫁女为楚夫人所致。至于何时灭亡,史无明文,据何浩先生的《楚灭国研究》一书推论,当在公元前698年至前691年之间。
关于鄂北之卢从何而来,上文《国语》中由“卢由荆妫”一语可知此卢国为舜后妫姓之国。又《山海经》云:“卢子国,周武王封国。”

3、豫西之卢
《元和郡县志》卷六,河南道虢州条记载:“卢氏县,本汉旧县,春秋时西虢之邑。”由此可得先后被虢国、晋国所兼并的卢戎国,即豫西之卢,今河南省三门峡市卢氏县。
郦道元所著《水经注》卷十“洛水”条中所引古本《竹书纪年》,其文曰:“晋出公十九年,韩庞取卢氏城。王莽之富昌也。”又“有卢氏川水注之,水北出卢氏山,东南流经卢氏城东,东北注洛。”可见记载的是今卢氏县无疑。而在其他史籍中,这个事件往往记述为晋所统治的“伊洛之戎”。如《后汉书·西羌传》中就有“是时,楚、晋强盛,……伊洛戎事晋”。以此来推断,当时的“卢氏城”至少是伊洛之戎的一部分。而之所以称“戎”,应是“卢氏城”区域不遵周礼、风俗不同的原因。这也与殷商卜辞中的戎族“卢方”类同。

五、秦汉以后
随着春秋战国的征伐兼并,卢氏方国、部落在东周末年便彻底消亡。进去秦汉时期,在封建体制下,原本的分封地望被郡县制所替代。
1、济南之卢:秦代,设卢县,属泰山郡。汉文帝分置济北国。和帝永元二年(90),复分泰山置济北国治此,晋因之。刘宋亦为济北郡治。后魏兼置济州。隋初郡废州存。大业初,复曰济北郡。唐仍为济州。天宝初,曰济阳郡,皆治卢县,十四载(755),郡废,以县属郓州。五代周改置济州于巨野,即今济宁州,而卢县遂废。宋至道二年(996)黄河决口,水淹卢城,致古卢城全城下陷,改称“卢城洼”。1958年黄河决口,再次冲淹卢城,卢城洼淤为平地。至此“卢城”之名彻底不复存在。2007年“卢国古城遗址”被公布为济南市级文物保护单位。
关于卢氏后裔的去向,上文已提到卢蒲嫳被流放于北燕一事,《太平寰宇记卷六十七》载:“古文安城,在今县东北三十里。古三角城,在县西北二十里,后赵石勒筑以备燕。古南北卢蒲城,在县西二十七里。”文安县隶属河北廊坊,旧属北燕地。
另外一种说法即源自姜姓高氏说。最早记载此说法的是《世本》一书,《世本》是由先秦时期史官修撰,主要记载上古帝王、诸侯和卿大夫家族世系传承的史籍,书中《氏姓篇》有云“卢氏,齐公族高傒,食采于卢,因姓卢氏”。《左传》在襄公二十九年(公元前544年)、哀公十五年(公元前480)记载了同为高傒七世孙的高止、高无㔻出奔北燕的事实。卢氏原出于齐高子之族,卢邑又属高氏封邑,高氏在齐后期屡遭迫害出奔北燕,卢氏作为与高氏休戚相关的利益集团,为免牵连也随迁于北燕之地也不无可能。因此《新唐书·宰相世系表》卢氏一条曰:“… …田和篡齐,卢氏散居燕、秦之间。”
2、鄂北之卢:秦代,谓伊卢。汉改中卢县,属襄阳郡。隋始改称义清县,唐、五代因之。宋太平兴国元年(976)更义清县名为中卢县,隶襄阳府。绍兴五年(1135)设南漳县,中卢县改中卢镇,沿用至今。2004年“卢戎国城遗址”被公布为南漳县第四批重点文物保护单位。
关于卢氏后裔的去向,依蒙文通先生考证:卢戎率乎罗,罗与楚战,卢戎从之;罗为楚所迁,卢戎亦当之俱徙。《汉书·地理志》长沙国罗县应劭注:“楚文王徙罗子自枝江居此。”《方舆纪要》说罗县“在岳州府平江县南三十里”。所以,在罗迁至的湖南平江县有卢山、卢水、芦溪、卢洞,这些带“卢”字的地名应当是卢戎之裔随罗南迁居于此而得名的。另外湘西地区历史上也曾出现过许多带“卢”字样的地名。如卢江,或名卢水(即武溪),发源于卢山(即武山),东流入沅水,泸溪县因此而得名。梁天监四年置卢州,隋末置泸溪县,唐旋废旋置,此后因而不改。溆浦县有卢峰山,东五里有卢城,唐天宝初年还于今麻阳县西三十里设卢阳郡,县有卢踵渡。等等。 |